
LinkLearn
Product Designer / Web and Mobile App / Oct 2024 - Nov 2024
LinkLearn is a digital platform designed to transform how students, parents, and educators connect in the tutoring ecosystem. Through user research across these three key user groups, I identified significant pain points in the traditional tutoring search and management process. This solution streamlines the entire tutoring journey – from searching for qualified tutors by subject and grade level, to managing sessions and payments. By creating an all in one platform with integrated scheduling, payments, and secure communication tools, LinkLearn creates a trusted environment where meaningful educational connections can flourish.
Inspired by experience
I was drawn to take on this case study from my experiences as both a student who received tutoring and later as a tutor at a learning center. I saw how tutoring helped students catch up in challenging subjects and move ahead in others. Working at the tutoring center, I noticed how students’ confidence changed their feelings towards school and the parents’ appreciation as their child improved. However, finding advanced tutors for particular subjects was often more difficult and time-consuming. I created LinkLearn to make it easier for families to find quality tutoring support and for students to build their academic confidence.
Empathizing with users
In order to design a product that could serve different groups well, it was imperative for me to understand the current state and challenges with finding and hiring a tutor. I mainly focused on parents but also talked to some students. The participants were all actively seeking tutoring support.
Findings from research
Through these interviews with parents and students actively seeking tutoring services, I uncovered several critical challenges in finding the right academic support. Some of the notable statements were:

Key research findings
Parent Search Process
Parents primarily found tutors through personal recommendations, typically spending over two weeks searching while checking multiple sources including online platforms, tutoring centers, and school resources.
Student Needs
Students prioritized subject expertise and scheduling flexibility, strongly preferring tutors who could explain concepts in multiple ways and provide additional study resources.
​
Tutor Challenges
Tutors spent significant time on administration and faced revenue loss from cancellations, while struggling with client acquisition and lacking proper tools to track student progress.
​
Common Pain Points Across All Groups
-
Lack of transparency in pricing and availability
-
Difficulty verifying tutor qualifications
-
Time-consuming scheduling and coordination
-
Inconsistent communication channels
-
Limited tools for progress tracking
-
Payment processing challenges
A closer look at our users
With the findings from the research, I grouped similar concerns and experiences into two different archetypes, the working parent and independent tutor.​
Mapping out the experience
Jennifer is a full time working parent who needs a streamlined way to find tutoring services for her kids because she doesn’t have much free time to research. With a dedicated tutoring platform, she can utilize the robust search parameters to quickly narrow down her options.

Mapping out the experience
Drawing on Jennifer's pov, I mapped out her experience of searching for a tutoring center for her child. Although she was satisfied in the end, there were a few hiccups along the way.

Jennifer's greatest frustration came when she began to reach out to tutoring centers and waiting for their responses. She became more and more exasperated when the process took longer than she anticipated.
From the teaching side
While aiming to serve parents and students, educators are still the heart of the tutoring ecosystem. I sought to understand their perspective and processes more thoroughly, starting with some insights from Maria's teaching endeavors. Maria is a passionate educator who wants to simplify the administrative side of her tutoring work because she is not as business oriented. She needs a way to streamline scheduling and payments , which will allow her to save time and focus more on her teaching.

By examining how Maria finds new students for her tutoring services, we come to understand some of the issues she faces. She comes across some inefficiencies in her process that distracts from getting more clients.

Defining User Needs
These insights from research and user personas revealed clear pain points across the tutoring ecosystem. Parents spend weeks searching across fragmented sources to find qualified tutors, while students need flexible scheduling and varied teaching approaches. Meanwhile, tutors lose valuable teaching time to administrative tasks and struggle with unreliable booking systems. Here are some of the most prevalent areas that could be improved across the tutoring ecosystem.
​
Efficient Search and Matching
Users need a streamlined way to find tutors based on specific subjects, grade levels, and availability without multiple phone calls or website visits.
​
Trust and Verification
Parents require clear information about tutor qualifications, background checks, and previous student experiences.
​
Scheduling Flexibility
Families and tutors need easy ways to book, reschedule, and manage tutoring sessions around busy schedules.
​
Communication Tools
Users want secure and convenient ways to communicate with tutors before and after selecting them.
​
Quality Assurance
Parents and students need mechanisms to provide feedback and ensure consistent tutoring quality.
LinkLearn Business Requirements
Moving from research to design, I first began with listing out the requirements. The following business requirements directly address the challenges uncovered in our research, focusing on creating a seamless experience from search to session completion.
Business Requirement
High Level Workflow
Detailed Requirements
Search Functionality
Comprehensive search of available tutors based on desired filters
-
Enable filtering by:
-
Subject area
-
Grade level
-
Price range
-
Availability
-
Location (for in-person tutoring)
-
Rating/Reviews
-
-
Allow saving of search preferences
Scheduling requirements
Users make requests or update their sessions
-
Session management:
-
View all requested, upcoming and past sessions
-
Update or cancel upcoming sessions
-
Attendance confirmation
-
Make-up session scheduling
-
-
Calendar management:
-
Calendar integration (Google Calendar, iCal)
-
Session reminder notifications
-
Cancellation/rescheduling functionality with defined policies
-
Communication
Users can keep in touch with tutors
-
Secure in-app messaging between tutors and parents/students
-
File sharing capabilities for learning materials
-
Automated session confirmations and reminders
-
Session List/preview from message window
Payment system
Users make payments to tutors through integrated payment system
-
Secure payment gateway integration
-
Multiple payment method support
-
Automated recurring payment options
-
Refund processing capabilities
-
Payment history tracking
-
Cancellation fee processing
Rating and review system
Users make payments to tutors through integrated payment system
-
Post-session rating prompts
-
Detailed review submission
-
Tutor rating categories (knowledge, communication, punctuality, etc.)
-
Mutual tutor review on student/parent
-
Student rating categories (behavior, punctuality, engagement)
User management
Users manage their personal information and profiles
-
Parents/students:
-
Create student profiles
-
Add multiple students under one account
-
Specify academic needs and goals
-
Set notification preferences
-
Save payment information
-
-
Tutors:
-
Upload credentials and certifications
-
Specify subjects and grade levels they teach
-
Set their hourly rates
-
Define their availability schedule
-
Upload a professional photo
-
Write a detailed biography
-
List teaching experience
-
Write notes for students based on the session
-
Getting into the details
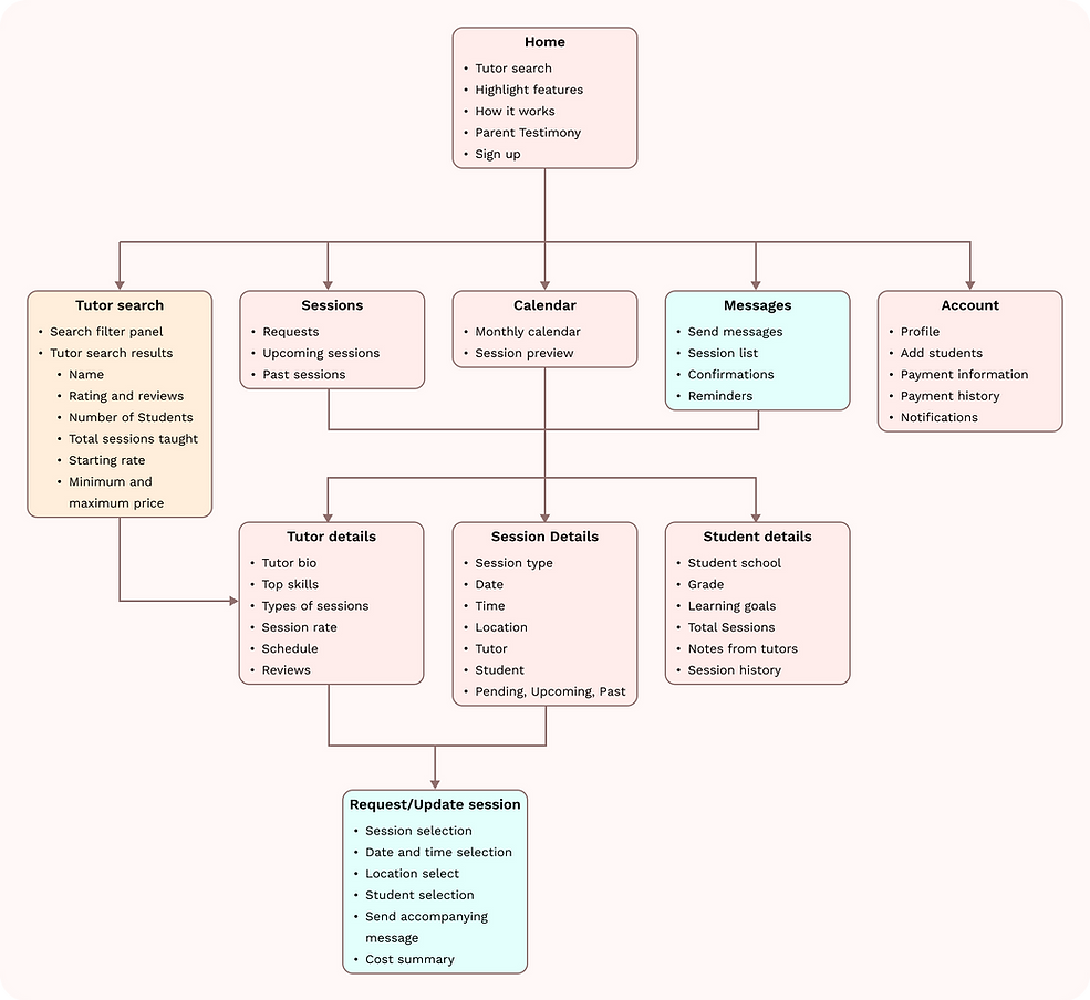
Using the business requirements, I mapped out the information architecture of the application, first grouping requirements into different pages. Then I began connecting these pages together to visualize how a user might navigate through the website.

Moving to the Design Phase
To start off the designs, I sketched out whatever ideas I could come up with for a variety of layouts. This gave me a few more options to work with as I assessed which sketches would translate best to the digital screen. Due to the importance of the tutor search, I sought for ways to feature it prominently on the home screen, and sketched out two different iterations of the search page itself.
Sketching out the details
.png)
Moving to Digital
As I moved from paper sketches to digital wireframing, I started making decisions on which layout and structure would make the most sense. Some pages expanded on the sketch design and some were kept very similar. Overall, I wanted to keep the priority on tutors, sessions, and enable connections between the two whenever possible.





Establishing a design system
For my designs, I used Google's Material Design 3 Kit as a guide and then created some of my own Figma components to fit some more specific workflows. For example, I wanted to create my own input field and menu item so I could use them as building blocks in my dropdown and schedule components. I also made sure to verify the contrast ratios between the three main colors would be in compliance with WCAG.
.png)

Building custom components



Bringing all the elements together
For LinkLearn's interface to I wanted to balance professionalism with approachability. The color palette helps to stand out in the education technology space. The design maintains credibility by using these colors strategically, framing content rather than overwhelming it, particularly in tutor profiles where trust and readability are paramount. The color system guides users through key actions and status changes while maintaining enough white space to keep the focus on important information like tutor credentials, availability, and pricing, creating an experience that feels both engaging and academically professional.






Feedback from parents and educators
After creating the mockups and prototype, I invited some parents and former and current educators to evaluate the core booking workflow and overall platform navigation.
Key Findings
Navigation & Information Architecture
-
Users successfully navigated between main sections
-
Many users did not notice the session calendar
-
Search parameters were clearly visible and easy to modify
Booking Flow Pain Points
-
Users wanted to save tutor profiles for later comparison
-
Confirmation messages lacked clear next steps
Trust Building
-
Lack of credential verification
-
Wanted to see some type of background check to work with children
Positive Feedback
-
Filter options aligned well with user priorities
-
Tutor profiles provided relevant information for decision-making
Saving ideas for future designs
I took the user feedback and pain points with the current design into discovery for adding new features. I categorized these notes into appropriate groups and made a mark for the highest priority items.
.png)
Lessons for future projects
The Power of Continuous Feedback
I saw in this case study that gathering feedback was incredibly powerful. I used peer feedback to make better design decisions early on and it helped me improve the final designs. User feedback also revealed desires for potential future features I wouldn’t have thought of. Getting responses throughout the design process helped me create a better product.
Building Tools Through User Perspectives
I saw in this case study that gathering feedback was incredibly powerful. I used peer feedback to make better design decisions early on and it helped me improve the final designs. User feedback also revealed desires for potential future features I wouldn’t have thought of. Getting responses throughout the design process helped me create a better product.